1. Profil společnosti
Společnost byla založena v roce 1977 a restrukturalizována na soukromý podnik v roce 2003. Je to profesionální výrobce špičkových oděvních přízí, s 150 000 vřeten, 860 zaměstnanců, plochou 170 000 metrů čtverečních a celkovými aktivy 350 milionů juanů. Společnost má právo provozovat samoopojený vývoz a je čínskou butikovou základnou pro smíšené příze v čínském chemickém vláknu, národní základnu pro výrobu a vývoj příze a národní základnu rozvoje zelených přízí.
„Double Great“ značka Yarn získala tituly známé čínské ochranné známky, národního produktu bez inspekcí, proslulé značky provincie Jiangsu a národního produktu pro uživatele. Společnost má mezinárodně pokročilé a domácí točivé zařízení a představila světové nejvyšší kreslené rámečky, česání strojů, stroje, automatické navíjecí stroje a dvojité kroucení strojů, úplnou sadu inspekčních a testovacích nástrojů USTER a kompletní testovací metody. Prošla certifikací CNAS a certifikaci USTER. Vytváří hlavně čistě spinningové a diferencované smíšené příze, jako je bavlna, polyester, viskóza, akrylový, recyklovaný polyester, ekologicky šetrné viskózy, modální, tencel atd. Společnost se nachází na č. 191, Shuanglou Road, Qutangová města, Hai'an City, Jiangsu.
Společnost založila inovační středisko pro národní technologie textilního průmyslu, provinční technologické centrum pro podnikové technologie, provinční technologické výzkumné centrum a provinční středisko průmyslového designu. Vyvinula 50 nových produktů na nebo nad provinční úroveň, z nichž 3 byly oceněny národními novými produkty; 5 bylo uděleno provinční ceny pro inovace textilních technologií; 1 získal provinční high-tech produkty; 17 Procesní technologie byly uděleny patenty na národní vynález; 10 byly uděleny patenty na národní užitkový model; A více než 10 produktů získalo ceny provinčních, komunálních a okresních věd a technologií. Mezi nimi byla technologie výrobního procesu „kationtová polyesterová viskózová příze“ udělena patentem na národním vynálezu; Nový produkt „Nano antibakteriální polyesterová směsicí příze“ zaplnil domácí mezeru, výsledky výzkumu dosáhly domácí úrovně a získaly cenu pro provinční textilní technologii; Nový produkt „Aircell Yarn“ zaplnil domácí mezeru, výsledky výzkumu dosáhly mezinárodní pokročilé úrovně a získaly cenu pro provinční textilní technologie, provinční high-tech produkty a cenu za městské vědy a technologie. Předsedal navrhování 1 národního standardu, 9 průmyslových standardů a 5 skupinových standardů.
Společnost věnuje pozornost řízení kvality produktů, ekologické prostředí a stavbu zdraví a bezpečnosti. Při neustálém rozvoji se společnost udržuje tempo s dobou, dodržuje vývoj zeleného a má nízké znečištění a nízkou spotřebu energie ve výrobním procesu. Prošla kvalitou, životním prostředím, zdravím a měřením zdraví a certifikace systému řízení energetiky. Postupně získal podnik dodržující národní smlouvu a úvěr, který je hodný podniku, podnik národního modelu harmonických pracovních vztahů, čínské textilní a oděvy Federace Energetická úspora a emise snižování technologií Inovace Technology Award, Čínský text a oděvní federace udržitelný textový vývoj Textilního vývoje, cenu za národní nejvyšší ročníku, národní nejvyšší novinářský vývoj, cenu národního nejvyššího ročníku, podnik v národním nejvyšším nejvyšším modelu, podnik v národním nejvyšším modelu, podnik v národním nejvyšším modelu, národní nejvyšší vývoj v rámci vývoje novinového nejvyššího vývoje Vodě pro úsporné podniky, provinční civilizovaná jednotka, provinční high-tech podnik, provinční dobrý management výkonu Advanced Unit, Nantong City pro úsporné podniky, podnik městské integrity, městský průmysl-University-Research Demonstration Enterprise a další vyznamenání.
Společnost bude vždy dodržovat rozvojovou strategii „stanovení benchmarků a výroby vysoce kvalitních produktů“, postupovat podle cesty rozvoje „profesionalizace, diferenciace a technologie“, vytvářejí technologický výzkum a vývoj platforem, platformy pro integraci zdrojů, platformy agregace talentů a platformy pro rozšiřování značek a platformy pro rozšiřování značek a podpora udržitelného rozvoje podnikového rozvoje.
2. Ochrana práv a zájmů zaměstnanců
1. Zaměstnávejte pracovníky v souladu se zákonem a chrání pracovní práva a zájmy zaměstnanců
Společnost vytvořila systém pro správu práce a personálu založený na pracovním právu a zákonem o pracovní smlouvě a dalších zákonech a předpisů na regulaci náboru zaměstnanců, školení, platu a pojištění, podpis a ukončení pracovních smluv, pracovní doby a prázdnin. Dodržujte koncept „disperzí peněz lidí shromažďují“, vložte vztah mezi nimi na správné místo, vytvářejí úzké partnerství se zaměstnanci a nechte většinu pracovníků mít větší výsledky reformy a rozvoje. Generální ředitel společnosti píše cíl zvýšit příjmy zaměstnanců o 5% do pracovního cíle každý rok a může každý rok překročit předem stanovený růst cíle. Ačkoli byla epidemií ovlivněna v roce 2021, společnost stále zvýšila příjmy z platu zaměstnanců o 6,5%. Společnost přiměřeně formuluje platové standardy pro každou pozici a veřejně vyžaduje názory zaměstnanců. Dne 20. každého měsíce je celý měsíční plat zaměstnanců včas uložen do platové karty každé osoby. Za 46 let od zavedení továrny nedošlo k žádnému nedoplatku ani odpočty mezd zaměstnanců. Společnost zpracovává pět sociálních pojištění a prozatímní fondy pro všechny smluvní zaměstnance a každý měsíc platí poplatky za sociální pojištění v přísném souladu s požadavky zákonů a předpisů. Zaměstnankyně představují 70% zaměstnanců společnosti. Svaz práce zřídil ženský výbor, který je odpovědný za zvláštní ochranu pracovních sil pro zaměstnankyně, vydává zvláštní příspěvky zaměstnankyně, organizaci zdravotních zkoušek pro zaměstnance, dva promítání rakoviny pro zaměstnankyně a vyšetření na zdraví, které každý rok porozumí v oblasti fyzických zkoušek zaměstnanců, a zaznamenává systém ERP zaměstnanců a zaznamenává záznam ERP zaznamenávání zaměstnanců.
Zaměřte se na intelektuální investice a splňte práva na kulturní učení zaměstnanců. Společnost důrazně implementuje „projekt celoživotního vzdělávání zaměstnanců“, aby všem zaměstnancům poskytla příležitost růst a rozvíjet. S dopravcem „Vytvoření podniku orientovaného na učení a snahou stát se zaměstnanci založenými na znalostech“, společnost poskytuje víceúrovňové a diverzifikované školení pro zaměstnance víceúrovňové a diverzifikované školení. Společnost udržuje dlouhodobé kooperativní vztahy s Donghua University, Jiangnan University, Nantong University, Nantongovou odbornou univerzitou a dalšími institucemi a implementuje metody propojení továrních škol, školení mimo lokalitu, podnikové školení a třídy v faktorních výcviku, aby poskytovaly odborné znalosti pro farní produkční technologie pro správu technologií. Postupně otevřela 11 profesionálních vzdělávacích kurzů v textilním inženýrství, tkaní, stroji, elektronice, klimatizaci, počítačové aplikaci atd. Během studijního období budou zaměstnanci dostávat plné mzdy a vrátí školné a různé výdaje. Každý rok se koná konkurence operačních dovedností, která vybere deset nejlepších radosti a provozních odborníků od front-line pracovníků a společnost organizuje cestování pro vítěze. Společnost podporuje samostudium zaměstnanců a má sbírku více než 30 000 knih. Všechny knihy samotudiny zakoupené zaměstnanci jsou vráceny. Dva zaměstnanci získali postgraduální tituly v textilní technologii a mechanickým designem a automatizací prostřednictvím samostudie.
Přísně provádějí zákony a předpisy a předpisy pro ochranu životních a zdravotních práv zaměstnanců. V posledních letech společnost investovala více než 30 milionů juanů do zavedení pokročilého vybavení, jako jsou automatické vinuté stroje a dlouhé stroje Qingze, a zvýšila rekonstrukci uzlů jemných přízí, což výrazně snížilo intenzitu pracovníků pracovníků. Investovala více než 10 milionů juanů na instalaci nových zařízení pro odstraňování prachu a klimatizaci za účelem zlepšení pracovního prostředí. Počínaje nejmenším detailním školením bezpečné a civilizované chůze zaměstnanců stálo 80 000 juanů zřízení a malování dopravních značek na silnicích společnosti, aby vzdělával zaměstnance, aby řídili civilizovaným způsobem a zvýšili povědomí o bezpečnosti provozu. Vůdci a odborníci All-Čínské federace odborových svazů a úředníků projektu Japonské mezinárodní nadace mnohokrát navštívili práci naší společnosti na bezpečnosti výroby a ochrany práce a plně ji potvrdili.
2. Stejná konzultace a respekt k právům demokratického řízení zaměstnanců
We always adhere to the people-oriented principle, take "enriching the company and enriching employees" as our common core value, take enterprise efficiency and employee income increase as our common goal, and adhere to the "three mores" in the process of enterprise development, namely: major matters are more often submitted to employees for review, difficult matters are more often discussed with employees, and urgent matters are more often taken the mass line. Tvoří „čtyři mechanismy“, konkrétně: mechanismus demokratického řízení, demokratická účast a demokratický dohled zaměstnanců na konferenci Representative Conference jako základní forma; mechanismus pro koordinaci pracovních vztahů se stejnými konzultačními a podepisováními kolektivních smluv a individuálních pracovních smluv jako základní formy; a mechanismus ochrany zaměstnanců s „pěti pojištění“ jako základní formy. Na základě systému reprezentativní konference zaměstnanců, s zveřejněním záležitostí továrny jako platformy a se shromažďováním návrhů jako dopravce jsou zaměstnanci povzbuzováni, aby se aktivně starali o rozvoj, rozvoj podpory a věnovali se rozvoji. Moudrost a síla zaměstnanců jsou společně zhuštěny ve vývoji podniku a stávají se hlavní silou pro harmonický rozvoj podniku. Jeden nebo dva měsíce před obnovením pracovní smlouvy společnost komplexně provádí revizi a zlepšení kvóty a vyjednávání o mzdách zdola nahoru. S účastí všech zaměstnanců jsou zveřejněny nejméně dvě diskuse a konzultace a míra podpisu pracovní smlouvy zaměstnanců, míra pojistného krytí, míra růstu mezd a včasná míra mezd je „čtyři sta procent“. Implementujeme otevřené tovární záležitosti, trváme na otevřenosti při hlavních rozhodnutích společnosti, otevřenosti při nákupu hromadných materiálů, otevřenost v hlavním inženýrském projektu, nabídku, otevřenost v distribuci platů a výhody, otevřenost při výběru a náboru personálu funkčního managementu, otevřenost v odměnách a tresty, otevřenost při výběru a výcviku a otevřenost v cenách a postupování a inovace modelu. Jmenujeme lidi na základě jejich zásluh a zveřejníme odměny a tresty. Mezi akcionáři byly vytvořeny dobré družstevní vztahy a mezi všemi zaměstnanci byla vytvořena úzká partnerství.
3. Zlepšete organizaci a udržujte harmonické a stabilní pracovní vztahy
Společnost zřídila úřad pro správu úvěrů a úřad pro správu právního řízení a mechanismus mediace založený na Unii a správě. Organizoval personál, aby studoval a trénoval o zákonech a předpisech, jako je právo pracovních smluv, mediace pracovních sporů a rozhodčí právo Čínské lidové republiky a mediační právo Čínské lidové republiky. Rovněž zřídila mediační výbor pro medializaci pracovních sporů a mediační výbor pro lidové mediace, aby zaměstnancům poskytl právní pomoc při zajišťování jejich práv v souladu se zákonem. Společnost se stará o zaměstnance v nouzi a rozšiřuje harmonickou kulturu na rodinnou kulturu. Společnost každoročně přiděluje zvláštní fond na účet Union, aby založil fond vzájemné pomoci pro zaměstnance v nouzi a poskytoval pomoc zaměstnancům v nouzi. Roční asistenční fondy pro zaměstnance v nouzi jsou více než 100 000 juanů a zdravotní výdaje jsou vráceny za více než 200 000 juanů. Společnost zahájila program „Golden Autumn School Aid“ a darovala více než 200 000 juanů na vysokoškolské stipendia pro děti zaměstnanců v nouzi a více než 30 000 juanů v sociální pomoci pro vzdělávání. Společnost provádí každý jarní festival „projekt tepla“ a vedoucí představitelé společnosti navštěvují a uklidňují více než 30 rodin zaměstnanců v nouzi. Společnost poskytuje plnohodnotný službu pro děti zaměstnanců chodit do školy. Pro základní a juniorské střední školy pro ně společnost uspořádá jednotlivé koleje a poskytuje tiché a pohodlné životní prostředí. Pro zaměstnance ve třetím roce Junior High School nebo ve třetím roce střední školy společnost uspořádá denní posuny co nejvíce, nebo jim uděluje roční dovolenou, aby zaměstnanci měli dostatek času na to, aby se o své děti dobře starali. Společnost se snaží vytvořit podmínky pro děti zaměstnanců. Prostřednictvím promyšlených služeb mohou zaměstnanci pracovat s klidem mysli. Společnost byla hodnocena jako podnik národního modelu s harmonickými pracovními vztahy.
3. Chraňte práva a zájmy zákazníků a dodavatelů
1. Ochrana práv zákazníka
Focusing on the strategic goals, the company adheres to the business philosophy of "using the rigorous management, spinning the quality yarn, and climbing the highest-end customers", takes "high brand, high quality, high premium, and high stickiness" as the goal, uses "SWOT, STP" and other tools to investigate and segment the market, lock in key customer groups, adopts "small batch, multiple varieties, fast delivery, high quality" fast marketing strategy, implements "exhibition marketing, word-of-mouth marketing, technical research marketing, knowledge marketing, value marketing, network marketing" and other methods, and uses the "Thirty Articles of the Company's Service Guidelines" to let customers "know the quality, recognize the purpose, compare the benefits, fast delivery, and more comfortable", establish a "long-term, stable, cooperative, and win-win" customer relationship, and form a highly competitive marketing model for the company to win and maintain customer satisfaction and loyalty and achieve the Společný rozvoj zákazníků a společnosti.
1. Vyhrajte zákazníky s výraznými marketingovými a inovativními službami
Standardizovat procesy zákaznického servisu, aby splňovaly a překročily očekávání zákazníků poskytováním dobré kvality produktu a promyšlené, humánní služby.
Společnost zavedla 30 pokynů pro zákaznické služby s obchodní filozofií „používání nejpřísnějšího řízení, točení příze a lezení na zákazníky“. Zaměstnanci vedoucího vedení v čele s předsedou a generálním ředitelem navštěvují každé čtvrtletí strategické a klíčové zákazníky, aby pochopili potřeby zákazníků. Poslouchejte názory vrcholového managementu zákazníků a zvyšují vzájemné přátelství. Každý rok, prostřednictvím různých forem mezinárodní a domácí příze, oděvů, výstav látek, veletrhů objednávek a asociací zákazníků, je vzájemné porozumění mezi zákazníky a zákazníky, zákazníky a společností posíleno a obecné názory a pocity zákazníků, jakož i vývojové trendy v tomto odvětví. Obchodní pracovníci pravidelně navštěvují zákazníky společnosti. Tato metoda získá přímé informace a hraje velkou roli při podpoře zlepšování produkční technologie a služeb společnosti. Jsme znepokojeni tím, co se zákazníci obávají, a přemýšlíme o tom, co si zákazníci myslí. Když je datum dodání zákazníků opravdu naléhavé, budeme řešit zvláštní záležitosti a dáváme přednost každé trase. Pomozte zákazníkům řešit problémy, vytvářet hodnotu pro zákazníky a zlepšit loajalitu zákazníků. Dobré vztahy se zákazníky zvyšují počet opakovaných objednávek zákazníků, takže zákazníci aktivně doporučují produkty společnosti. Dobré vztahy se zákazníky a ústně se staly způsobem propagace společnosti.
2. Správa zákazníků podle kategorie a zaměřte se na údržbu
① Údržba klasifikace
Řízení údržby klasifikace zákazníků
② Řízení archivů
Společnost zavedla elektronické soubory zákazníků, včetně základních informací o zákaznících (firemní formulář, aktiva, úvěrový stav atd.), Informace o charakteristikách zákazníka (odrůda produktů, specifikace, prodejní kanály atd.) A požadavků na suroviny zákazníka (objem poptávky, rozmanitost, specifikace, požadavky na kvalitu atd.). Po každém průzkumu nebo kontaktu se zákazníky budou obchodní personál neprodleně shromažďovat informace o zákaznících a ukládat je do souborů zákazníků a analyzovat informace o stávajících zákaznících, zákaznících konkurentů a potenciálních zákaznících a poskytnout je oddělení výzkumu a vývoje produktů. Pro strategické zákazníky a klíčové zákazníky se kromě výše uvedených informací také zaměřujeme na shromažďování personalizovaných informací od jejich tvůrců rozhodování, technických supervizorů a nákupu supervizorů a navázání hloubkových spojení a komunikačních kanálů jejich najímáním jako technických konzultantů.
③Hierarchická údržba
l Pro strategické zákazníky a klíčové zákazníky jsou funkce služeb společnosti:
Založit regionální manažery nebo personál na plný úvazek k poskytování služeb. Prostřednictvím úplného předprodeje, prodeje a servisního systému po prodeji, zejména posilováním technických služeb, můžeme splnit a překročit očekávání zákazníků a upevnit vztahy se zákazníky.
Společnost pravidelně zve zástupce strategických zákazníků a klíčových zákazníků, aby navštívili společnost a propagovali jim řešení pokročilých systémů správy.
S výjimkou strategických zákazníků a klíčových zákazníků se společnost snaží uspokojit potřeby jiných zákazníků.
l Pro obecné zákazníky posilujeme interní řízení, abychom poskytovali produkty a služby zaručenou kvalitu a množství a vysokou efektivitou.
l Společnost také založila soubory potenciálních zákazníků a prováděla cílenou propagaci značky.
3. Posilujte služby a vytvářejte hodnotu pro zákazníky
① Product Výhody
Filozofií společnosti není jednoduše prodávat produkty, ale prodávat hodnotu a služby a poskytovat zákazníkům produkty za peníze, jak je znázorněno na obrázku 3.3.2.1-1. Cena produktů společnosti je o jeden nebo dva tisíce juanů/tun dražší než cena konkurentů a má své vlastní výhody: přesný počet přízí a poměr, vysoká míra dokončení, vysoká účinnost produkce pro zákazníky, nízká ztráta produktů, vysoká míra produktů, jasné barvivo, jasné barvení, mnoho opakovaných příkazů od zákazníků a nízké ztráty z oděvního potrubí atd. Atd. Atd.
② Koncept služeb „Čtyři uniformy“
S problémem jako průvodce předseda svolal tým vrcholového vedení, aby formuloval strategii „dvě poslušnosti“ produktů „produktů na trh, kvalitu se včas dostane do potřeby zákazníků“ a učinili „čtyři jednotné“ rigidní předpisy: pokud zákazník vznese kvalitní námitku, poskytneme do 24 hodin v provincii a do 48 hodin. Zadruhé, pokud je vyžadováno korekce, bez ohledu na to, kolik, doručíme důkazy do dveří. Zatřetí, během smluvního období, pokud se cena surovin zvýší, provedeme ji podle smlouvy a nikdy ji nebudeme litovat. Začtvrté, když nás zákazníci potřebují, abychom pro ně testovali nové produkty, bez ohledu na to, jak obtížné to je nebo kolik, budeme ve vývoji spolupracovat. Společnost má v současné době více než 4 000 uživatelů a roční objem obchodního objemu více než 30 000 transakcí. V průběhu let si zákazníci v naší společnosti velmi věděli.
4. Postupy průzkumu spokojenosti a loajality
Společnost pravidelně provádí průzkumy spokojenosti a loajality zákazníků ve formě dotazníků každý rok a pro společnost vytváří systém spokojenosti zákazníků a věrnostní průzkum.
Průzkum spokojenosti zákazníků zahrnuje aspekty, jako jsou produkty (technologické vedení, stabilita, balení), doručení (přesnost), služba (rychlost), podmínky smluv o nákupu a prodeji a srovnání s konkurenty. Věrnost zákazníků zkoumá hlavně ochotu zákazníků provádět opakované nákupy, doporučuje ostatním koupit, zvyšovat objem nákupu, být ochotni koupit, i když se cena mírně zvyšuje a nadále věnují pozornost společnosti a novým produktům. Míra obnovy dotazníku musí být vyšší než 80%. Pro každou položku se odebírá vážený průměr a otázky vznesené zákazníky se počítají. Podle důležitosti a spokojenosti je sestavena a informována relevantní oddělení společnosti „Zpráva o spokojenosti a loajalitě“ a každé relevantní oddělení je povinno navrhnout plány na zlepšení a časové uzly. Kancelář generálního ředitele společnosti odpovídá za sledování pokroku a dopadů zlepšování systémů, procesů, personálu, školení atd. V různých odděleních.
5. K implementaci vylepšení použijte spokojenost a loajalitu
Hlavními způsoby, jak společnost shromažďovat informace o spokojenosti a nespokojenosti zákazníků, jsou: přijímat stížnosti zákazníků, přímo komunikovat se zákazníky, dotazníky a analytické údaje a výsledky průmyslového výzkumu (jako je srovnávací analýza objemu objednávek zákazníků během stejného období a kvalita referenčních a konkurenčních produktů).
Společnost sleduje a rozumí názorům a návrhům zákazníků na produkty, služby a transakce prostřednictvím následujících metod.
① Pravidelné návštěvy
Společnost vytvořila „metodu správy návštěv uživatele“ a uspořádala personál výroby, prodeje a výzkumu, aby podle plánu navštívili různé skupiny zákazníků. Prostřednictvím institucionalizovaných a standardizovaných návštěvných činností společnost chápe názory a návrhy zákazníků a relevantní rekord v oblasti manažerských personálu, organizuje, zlepšuje a poskytuje zpětnou vazbu.
„Výměna konference
Komunikujte se zákazníky prostřednictvím prodeje, technických a dalších schůzek a poslouchejte jejich názory a požadavky.
Společnost se každý rok aktivně účastní různých činností pořádaných průmyslem a sdruženími, jako jsou výstavy příze, standardní schůzky pro propagace, technická burza atd.
„Kvalitní aktivity
Společnost organizuje techniky kvality výroby, aby pravidelně navštěvovali trh, komunikovali a trénovali se zákazníky, porozuměli využití produktů na webu a poslouchali názory zákazníků.
④ Produkce a marketingové setkání
Produkční a marketingové dokovací setkání se konají každou čtvrtinu. Marketing poskytne zpětnou vazbu k výrobě ohledně spokojenosti zákazníků a konkrétních otázek obav a výroba poskytne zpětnou vazbu k marketingu za nedávné výrobní podmínky a charakteristiky ukazatelů souvisejících produktů, aby marketingový personál mohl věnovat pozornost korespondenci potřeb zákazníků během procesu prodeje.
⑤ Služby
Společnost je testovací agenturou akreditovanou Asociací průmyslu s úplnou sadou testovacích nástrojů USTER a laboratořemi konstantních teplot a vlhkosti. Rovněž udržuje kooperativní vztahy s autoritativními institucemi, jako je institut pro testování vláken Nantong, aby provedl rychlé testování a sledování kvality a používání nových produktů k uspokojení potřeb zákazníků v co největší míře.
Přijetím výše uvedených metod je informace s sazbou zpětné vazby od zákazníka: zákazníci obecně odrážejí, že jsou spokojeni se stabilitou kvality produktů společnosti, včasností dodávky produktů a službou personálu.
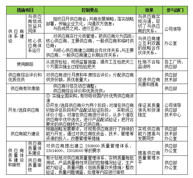
2. Ochrana práv a zájmů dodavatelů
1. správa dodavatelů
Společnost navázala strategická partnerství s hlavními dodavateli a klasifikuje a spravuje dodavatele podle pravidla tří.
Hlavními dodavateli jsou: Sinopec Yizheng Chemical Fiber Co., Ltd., Tangshan Sanyou Co., Ltd., xin -ťiang Production and Construction Corps No. 3 Agricultural Division Supply and Marketing Cotton and Linen Corporation, Shandong Yamei Technology Co., Ltd. atd. A atd. A jejich dodavatelská částka.
Obousměrné požadavky mezi společností a jejími hlavními dodavateli
Společnost věnuje zvláštní pozornost vztahu s dodavateli a identifikovala klíčové dodavatele a partnery. S cílem podpořit dlouhodobou spolupráci, vzájemné zlepšení a oboustranně výhodný rozvoj mezi oběma stranami, provádí hlavně následující aspekty.
2. opatření provádění zadávání veřejných zakázek
Podle plánování procesu zadávání zakázek je provádění procesu zadávání zakázek organizováno ze dvou aspektů: Proces pro zadávání veřejných zakázek a proces řízení dodavatelů.
Opatření provádění procesu zadávání veřejných zakázek
3. Zřídit strategické partnerství pro maximalizaci zájmů obou stran
Za účelem minimalizace nákladů na proces zadávání zakázek uspořádala společnost schůzku zakázek za účelem identifikace celkových nákladů na proces zadávání veřejných zakázek, zejména: cyklus zadávání veřejných zakázek, náklady na suroviny, náklady na dopravu atd., A přijala národní zakázku, vyjednávání, nabídku a porovnání cen a porovnání cen, aby zajistila, že náklady na suroviny jsou stabilní a klesající.
4. Pobídky pro hodnocení dodavatele
Aby bylo možné dosáhnout ukazatelů výkonu, jako je míra kvalifikace kvalifikace zakoupených surovin a cyklus dodávek surovin, je proces zadávání veřejných zakázek navržen ze dvou aspektů: Obchodní proces a proces řízení dodavatelů, založený na softwaru ERP a v souladu se zásadou „dlouhodobé stabilní spolupráce a výherního výher“.
Používejte hodnocení a motivační opatření pro dodavatele k podpoře sebepoškozování a neustálého zlepšování dodavatelů; Představte vysoce kvalitní zdroje dodavatelů prostřednictvím vývoje a výstavby dodavatelů, zlepšují stupnici výroby a úroveň správy stávajících dodavatelů, snižují náklady na zadávání veřejných zakázek a zlepšují konkurenceschopnost dodavatelského řetězce.

